厦门市互联网域名应用服务产业协会


English
2022年6月29日
了解详情

厦门市互联网域名应用服务产业协会 

                     正式成立

协会动态

厦门市互联网域名应用服务产业协会首批成员单位名单

厦门市互联网域名应用服务产业协会首批成员单位名单

《营销界》发表论文:“.购物”域名是否构成电商入口服务商标的分析
来源: | 作者:dw-100 | 发布时间: 2025-10-09 | 252 次浏览 | 🔊 点击朗读正文 ❚❚ | 分享到:
近日,专业期刊《营销界》发表的一篇论文引发电商行业广泛关注,该论文聚焦中文通用顶级域名“.购物”能否构成电商入口的服务商标这一核心命题

近日,专业期刊《营销界》发表的一篇论文引发电商行业广泛关注,该论文聚焦中文通用顶级域名“.购物”能否构成电商入口的服务商标这一核心命题,通过多维度梳理其与商标的异同点,分析其对品牌知识产权保护的价值,为中文域名与知识产权协调发展提供理论支持。目前,该论文全文已被中国知网收录,供行业人士查询参考。

图片

作为ICANN批准的全球通用中文顶级域名,“.购物”域名凭借显著的电商属性和本土文化适配性,成为企业电商入口的服务标志。然而,域名“先到先得”的注册原则与商标保护体系的衔接断层,易导致恶意抢注和权利冲突事件,正因如此,企业应尽早重视与自身品牌相关的“.购物”域名的保护,同时建议相关部门完善针对域名的知识产权保护制度。

图片
图片
图片
图片

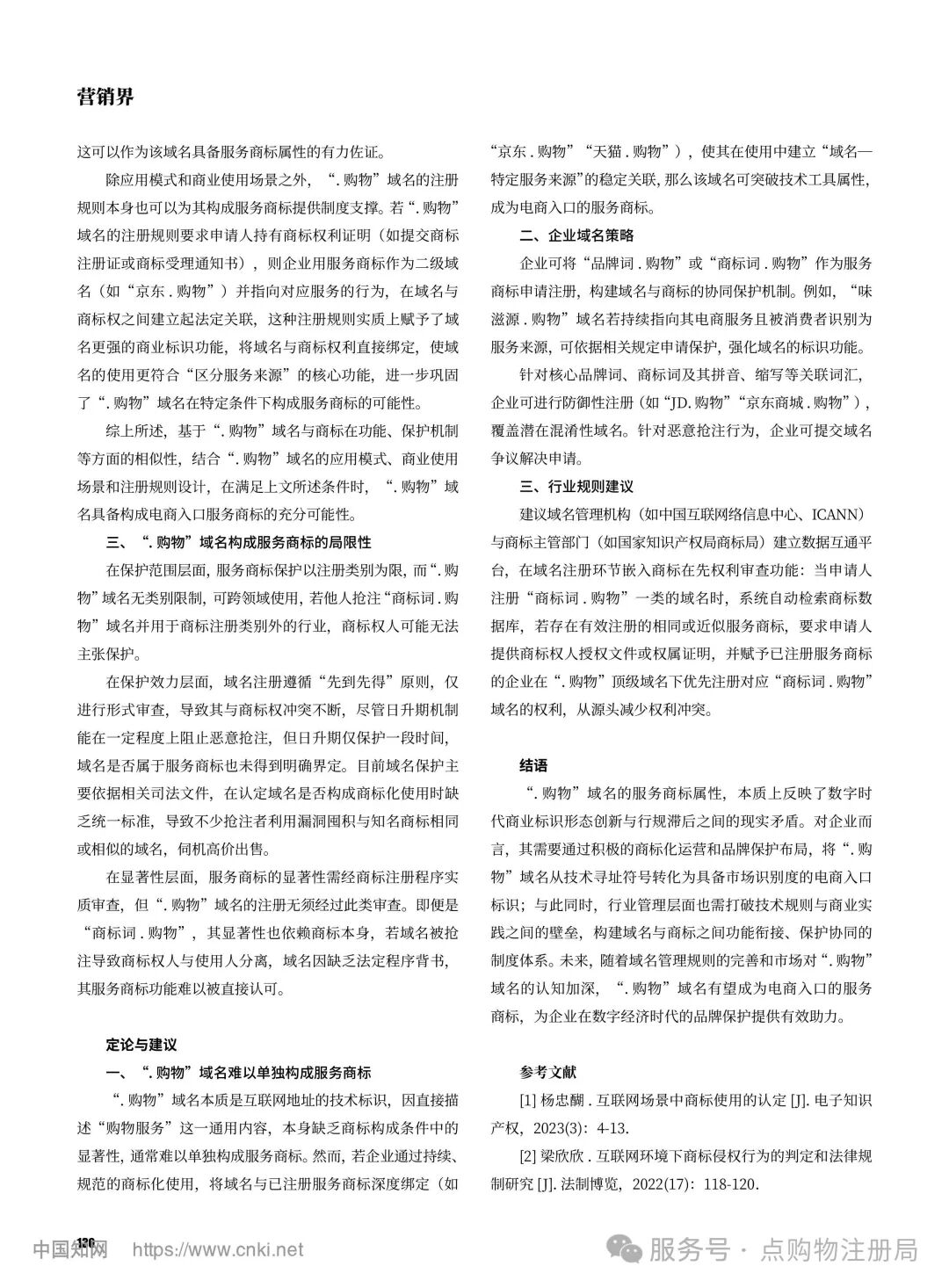
《营销界》刊登的原文

该论文通过对比“.购物”域名与商标的核心特征,明确二者存在识别性、时效性、排他性、资产属性等共性,但在审查标准、地域限制等方面存在本质差异。论文最终得出关键结论:“.购物”域名单独使用时因缺乏显著性难以构成服务商标,但在特定的组合模式下可实现服务商标的功能:一、当企业将已注册的商标与域名结合,且域名页面指向对应电商服务时,消费者易将域名与商标权人关联,此时域名实质承担“服务来源标识”作用;二、含通用词汇的“行业词.购物”(如“家具.购物”)若通过持续运营,使消费者易通过域名联想到特定的服务提供者,此时“行业词.购物”存在被认定为服务商标的可能性。

《营销界》发表的这一论文,为电商行业的知识产权保护提供了新思路。“.购物”域名依托与电商场景的适配性及中文域名的本土优势,在特定场景下有望成为电商入口的服务商标,这一结论向电商行业传递出一种信号:企业需以战略眼光看待域名资产,将中文域名(如“.购物”)纳入品牌整体布局,强化品牌数字资产保护。当越来越多企业将“.购物”域名纳入品牌战略,不仅能减少恶意抢注带来的行业内耗,更能让“.购物”域名的本土优势与电商辨识度形成独特竞争力,助力中国电商品牌走向更广阔的市场。


部分内容来源:《营销界》